Jonah Perry | Level Designer
Vault BreakerS
Engine:
Unreal Engine
Project Type:
Student project - Solo
Roles:
Level Design, Programming, Environment Art
Project Summary
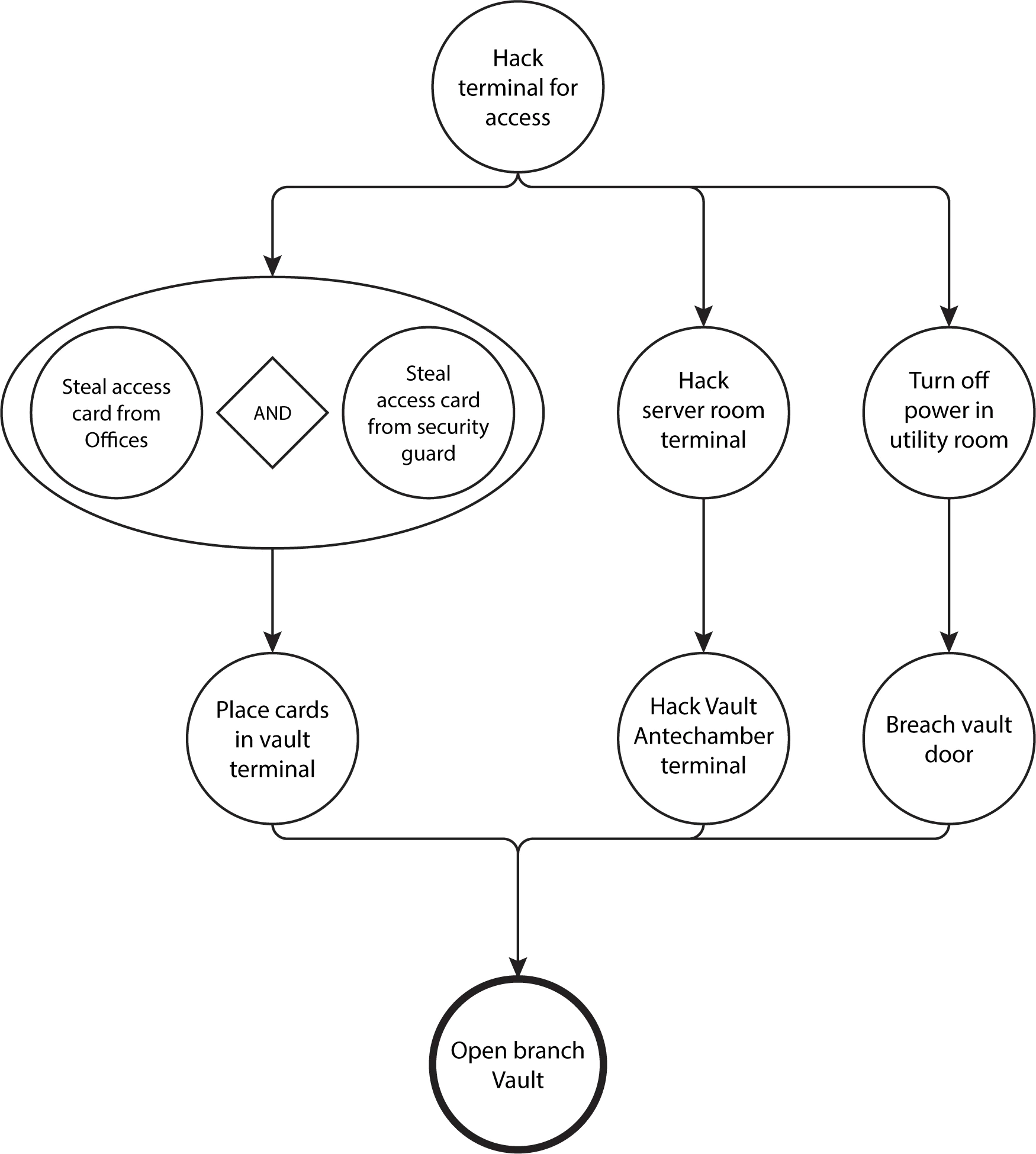
Vault Breakers is a level concept for a stealth-based heist game, created for my undergraduate dissertation project that explored conventional workflow and pipelines for level design. In Vault Breakers, the player must sneak their way through a Prosperity Conversatory Branch (similar in design and layout to a bank) and acquire a keycard to open the main vault. The player has a chance to escape if they are detected but will fail if captured. Vault Breakers demonstrates non-linear level design and flexible player goals. Other key goals for the level included fostering a sense of tension in the player, and communicating the space as a bank while still facilitating a non-linear structure.
Responsibilities
My responsibilities within the project were:
-
Outlining level goals, pacing and beats.
-
Devising narrative setting for the level to facilitate stealth gameplay.
-
Conducting visual research for level layout and architectural elements.
-
Creating 2D level layout and 3D level blockout.
-
Scripting level interactables and implementing enemy guard AI using Unreal Blueprints.
-
Creating a modular environment asset kit.
Level Design Goals
-
Non-linear structure.
-
Include multiple methods for unlocking the vault.
-
The level has to be made with a custom modular asset kit.
-
The level design should create a feeling of tension within the player
-
The level’s layout and visuals should be comparable to a bank while still facilitating a non-linear structure.
Development Overview
Vault Breaker’s development started with taking my initial concepts for the level’s goals and beats and creating a 2D layout of the level. I had to balance between designing a realistic environment whilst also ensuring the space facilitated the necessary gameplay. The environment needed to have a believable structure and appearance, that of an office space, police station and bank combined into one, whilst also including compatible areas for each encounter, incorporating spaces for the user to hide and avoid line of sight. This took multiple iterations to perfect, during which various spaces within the level were expanded, reduced or even removed.
With my 2D level layout complete, I began the process of moving to the 3D block-out of the level design within Unreal Engine 4, utilising Unreal’s BSP Brushes. BSP brushes can be used to quickly and efficiently block out the main shapes and areas of a game level. They differ from more traditional polygonal based meshes, and can actively be shaped and scaled without having to be mindful about topology or polygon count. However, these brushes cannot be used as final meshes within a game and would need to be converted to polygon meshes once a block-out was finalised. Whilst blocking out my level in Unreal I was also conscious of how I could convert the environment into modular assets.
Once the 3D block out was complete, I converted all of the BSP Brushes I had utilised, to block out my level in Unreal, into Static Meshes (standard polygon-based meshes). I separated my level into the key encounter areas and exported these in separate groups so that in Maya to begin the process of creating the final modular environment assets.
Alongside the creation of the environment assets, I also implemented the three Cs by adapting the Third Person Character, starting scripting the level’s events and interactable elements, such as door interaction, and security key pickups, and designed a HUD, including a minimap and menus.
The final core element of the game was creating a simple AI system for the enemy guards, using Unreal’s behaviour trees. An enemy guard has a number of states, including patrolling and local area searching, and a detection meter, that appears when the player enter’s a Guards cone of vision and begins the detection sequence.





























